別館 ガイガーカウンタの部屋
ようこそ、ガイガーカウンタの部屋へ。
ガイガーカウンタの製作、線源の部屋です。お楽しみください。
参考までに。
こんなんことやりました。
もうありません。お問い合わせされても無駄です。
返事もしません。
Apr.14.2002
これしか持っていませんが、それぞれ愛着のあるコレクションです。
 |
定番、秋月電子のガイガーカウンタキットです。
高レベルβ線とγ線の検出が可能。 |
 |
冷戦の遺物、CDV-700b β線、γ線用
アメリカにはCDV700愛好クラブがあるそうです。
|
 |
マイカ窓のGM管を使った自作ポケットガイガーカウンタ。
ブザーとLEDによる表示のみですが感度はすごい。α、β、γ線用。
製作編へどうぞ。LCD表示機能付はまだ未完成です。 |
手持ちの線源を整理しました。右は測定結果です。(定量的でないけど)
| |
線源 |
秋月キット |
CDV-700b(β窓開けて) |
自作 マイカ窓GM管 |
 |
教材用α線源
Am241が密封されています
|
GM管に当たるぐらい近づけても少し増えたかな? |
BGの数倍 |
すごい。鳴りっぱなし。
窓にセロテープ貼るだけで
がくんと検出率が落ちます |
 |
蛍光灯用点灯管。
Pm147?が使われています。β線が出ていますがエネルギーは低い? |
わからない |
BGより少し増えたか? |
すごい。
鳴りっぱなし。 |
 |
ウランガラス
ウランを混ぜたガラスでブラックライト下では蛍光を発する。 |
GM管に当たるぐらい近づけても少し増えたかな?
|
100-200CPMまであがる |
CDV700と同じ感じで鳴る |
 |
CDV700動作チェック用線源
側面に貼り付けられた線源。マニュアルではウラニウムβ源とのこと |
GM管に当たるぐらい近づけても少し増えたかな? |
300CPM以上 |
CDV700と同じ感じで鳴る |
 |
燐銅ウラン鉱
フランス産
Cu(UO2)2(PO4)2_8-12H2O |
鳴りっぱなし |
10000CPM以上 |
鳴りっぱなし |
 |
銅スクロドフスカ石
コンゴ産
(H3O)2Cu(UO2)2(Sio4)2_2H2O |
鳴りっぱなし |
10000CPM以上 |
鳴りっぱなし |
 |
燐銅ウラン鉱
コンゴ産 |
鳴りっぱなし |
10000CPM以上 |
鳴りっぱなし |
 |
燐灰ウラン鉱
人形峠産
Ca(UO2)2(PO4)2_10-12H2O |
BGの数倍ぐらい。 |
1000CPM以上 |
CDV700と同じ感じで鳴る |
秋月ガイガーカウンタキットは予想どうり検出率が低いです。これで鳴ったら危険ということか。
CDV700はこんなものでしょう。核戦争、事故では役に立ちそう。
マイカ窓GM管はすごいですね。
1、GM管を入手する
目標はα線、β線を検出可能なマイカ窓のGM管です。サイズは入手できれば何でもということで。
国産では浜松ホトニクスがありましたが現在は製造しているかわかりませんし、結局海外から輸入
しました。入手できたのはフランスの企業サンゴーバン社の傘下にあると思われる、Gamma Labo.
の1504WというGM管です。 仕様は以下のとうりです。
アノード電圧 500V (450-650V)
アノード抵抗 10MΩ (4.7MΩ以上)
外形 約15mm 長さ 約40mm
α線 3.0MeV 以上
β線 50KeV 以上
γ線 7KeV 以上
1504W
マイカに触るな
2、高圧電源を作る
GM管が入手できたことでアノード電源を作ります。
構成は数Vの電圧で高圧トランスをスイッチングして500Vを得ます。トランスは”写ルンです”の
ストロボ用高圧トランスを流用しました。
注意!分解するときはコンデンサに絶対触らないこと。電池をはずしコンデンサをショートして
完全に放電させてください。さもないと死亡(あなたが)するかもしれません。電気の知識の
無い方は絶対分解しないでください。たとえ事故がおきても私は責任をとりません。
ほんとうに危険です!
もっと詳しく書きたいのですが、危険ですのでポイントだけ。
a、1次側巻線はすぐわかると思います。
b、2次側はタップがありどれを使うか悩みますが要するにもっとも高い電圧の出る端子間を
探します。タップが間にはいると巻き方向が逆になったり位相の問題で思うほど出ない
端子間があります。
c、巻き数比は多分200以上のはずです。
d、駆動回路はガイガーカウンタの回路図を参照ください。ドライブ用FETに5V出力の発振器
をつなぎ、ONパルス幅、周期を変えながら実験すると最適な条件を見つけることができます。
e、トランスの駆動はサイン波ではありませんので2次側にも極性があることを忘れないでください
結局周波数100-300Hz ON時間8μsecぐらいがもっとも高い電圧を得ることができました。
整流、平滑回路はごく普通です。平滑コンデンサは1000P以上とすべきです。
写ルンです
これを分解
する。
必要なのは
このトランス
3、高電圧を測定する
ガイガーカウンタで使う高圧は電流容量が少なく電圧測定のためにテスターをつないでも
その内部抵抗の低さで電圧が下がってしまい正しく測定でいきません。
そのため1ギガΩの抵抗を入手し、100分の1に分圧、FET入力OPアンプでバッファする回路を
作りました。回路図はこちら
これにテスターをつなげば1/100表示の高入力インピーダンスアクティブプローブとなります。
もしこれで測定しても電圧ダウンが激しいようでしたら平滑コンデンサの容量を増やしてください
1000PF以上は必要です。(秋月の47Pはちょっと少ないです)
4、ガイガーカウンタにまとめる。
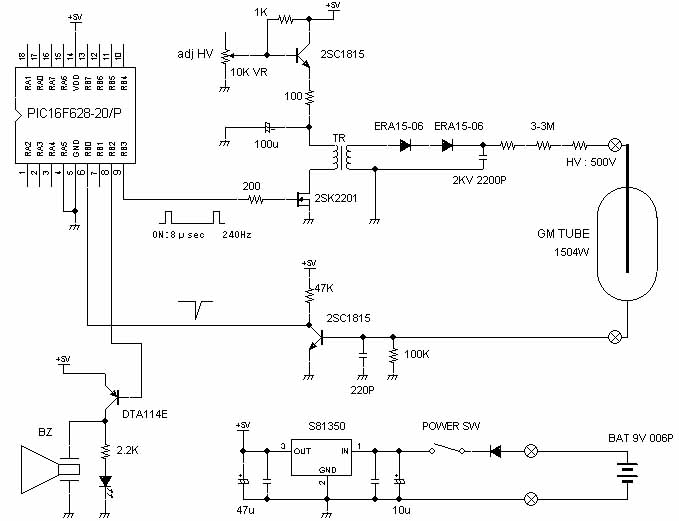
回路図はこちら
心臓部はPIC16F628で作りました。高圧トランス駆動パルスの生成と圧電サウンダの駆動パルスの
生成を行います。
16F628を使う理由ですが、内蔵RC発振器と内蔵RESET回路により外部部品を減らせるからです。
高圧トランス駆動パルスはTMR2とCCPでPWMを構成し、GM管からのパルスは割り込みで受けます。
圧電サウンダの駆動はUSARTのTX出力を使い、3.8Kbpsの8bit、1stopビットで55hのデータを12バイト
出力することで3.8KHzで15msec間ブザーを鳴らすものです。
USARTも割り込み処理で行いますのでメインルーチンはループのみです。
なぜ割り込みですべて行うか?それは次に作るLCD表示モデルのためです。
ソフトはアセンブラです(MPASM) 公開やめます。
電池は006Pで、消費電流は3.5mAぐらいでした。
最近の高輝度LEDは電流が少なくても充分明るい
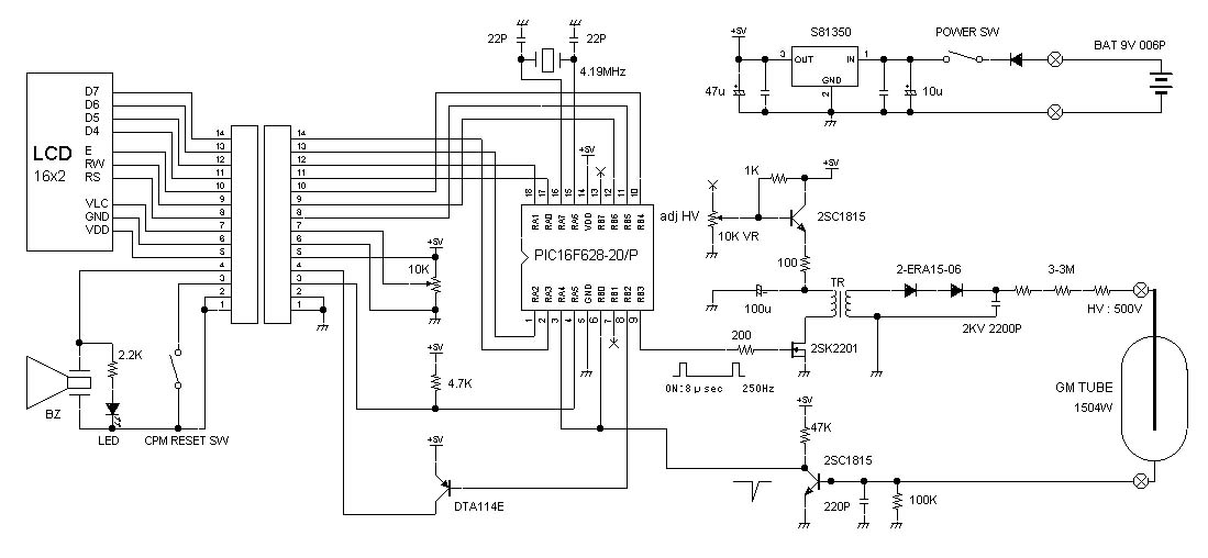
5、LCD表示機能付ガイガーカウンタ
ほぼ完成しました。回路図はこちら
LCD表示は結局CPSとCPMの同時表示で、40段階の棒グラフをつけました。
前記ガイガーカウンタにLCDとSWをつけた構成です。SWはCPMの時間リセットに使用。
TMR0でGM管からのパルスをカウント、TMR1では0.5秒ごとの割り込みインターバルをつくります。
CPMは6秒ごとに過去60秒分の値を表示します。棒グラフは0.5秒ごとに更新、およそ80CPSで
フルスケールとしました。
NEW! ケースに入れました。 (右の写真をクリック)
このページはリンクフリーです 連絡不要。
このページの内容に関するメールはお断りします。
SPAM対策のためアドレス公開はやめました。